For me, it’s all about the flow of my writing process. It’s what keeps me in line, on track, and maximizes my productivity.
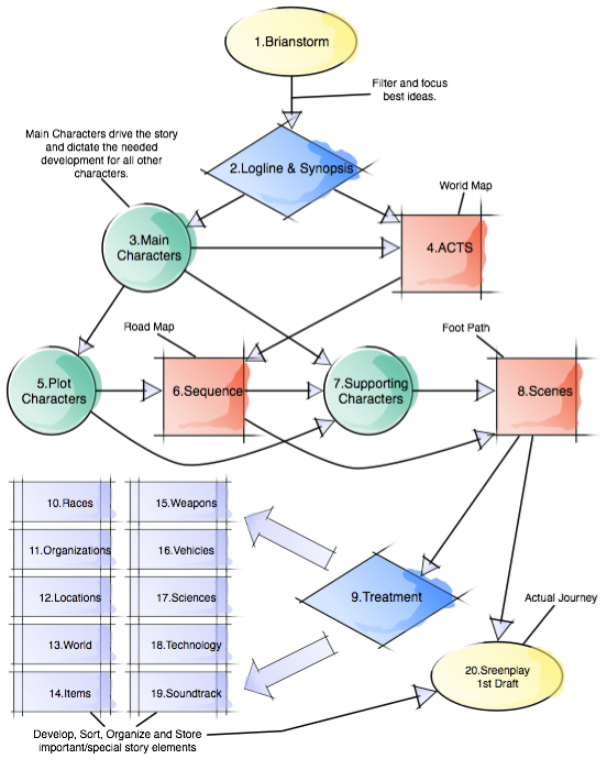
In terms of basic overall development of a project, like any good process, each step has a purpose and influences the development of the next step.
When I start a project, there are a couple of folders or categories that I always set up which I feel cover most, if not all, of the elements one would need to create the World of the story.
I use: Races, Organizations, Locations, World, Items, Weapons, Vehicles, Sciences, Technology, Soundtrack.
As I develop elements for the story, I store them in the categories, and when I feel that I’m nearing the end of developing a project, I’ll scan through each category to see if there is anything that may need development that I may have overlooked. The categories are good reminders as to what needs to be created for a story.
In terms of each step influencing the development of the next, I have created a flow chart to better illustrate the flow of my process.

Basically, Character Development influences Story Development influences World Development. This is my process for both Scripts and Novels. I Just substitute Sequences for Chapters and Screenplay for Manuscript.
Obviously, I’m a big time plotter, but what is the flow of your writing process?
Wow, that is a great map. It’s so organized. I have a tendency to develop as I go along.
LikeLike
Thanks!
Yeah, I suck at developing as I go, lol. That’s the great thing about writing. There’s no ONE WAY to do it. Each writer is different in their process and that’s great. That’s how we learn from each other.
Ultimately, our job is to to tell the best stories we can the best way we can.
Thank you for commenting.
LikeLike
I always start with a one-line synopsis of the story. This is my big “Suppose.” From there, I do all the main character development. Then I lay out what the key obstacles and failures will be, and outline the plot from there. Very cool flow chart.
LikeLike
What’s your favorite part of the writing process?
LikeLike
Probably unlike everyone else, I like the first edit. The basics of the story is done, and now I’m shaping it to be what I want. I liken it to a sculptor who is carving details in the roughed-out stone.
LikeLike
I like the development stage, but I definitely see your point about the first edit. That’s how I felt about editing my first screenplay. Since most everything is already laid out, you can kind of go in and have fun with it.
LikeLike